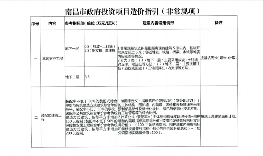
政府投资项目的造价审核应参照执行《造价指引》,原则上不能高于造价指标上限。鼓励在功能不减、品质不降的前提下,通过优化技术方案,全过程优化项目投资。对于确需提高造价的项目要深入研究分析,并履行相应决策报批程序。原则上园林绿化项目不得使用名贵树种,严禁过度绿化;公共建筑及市政工程外立面建设项目减少使用干挂石材等造价高的建筑材料;除涉及国家安全、应急救灾、政务服务等项目外,不再新开展数据大屏、演示指挥系统等电子政务项目。
项目建设单位按规定程序将项目可行性研究报告估算、初步设计概算、施工图预算(招标控制价)及工程竣工结(决)算报发展改革、财政等部门评审,以批复的概算作为项目预安排资金的依据,以批复的工程竣工结(决)算作为支付资金的依据。项目初步设计概算审查应以批复可行性研究估算投资为控制依据,招标控制价的审定和工程竣工结(决)算应以批复初步设计概算为控制依据。






